T
The Daily Insight

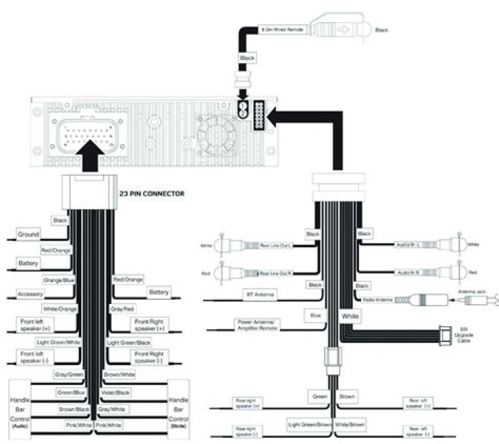
How many Watts Does the aquatic AV AQ-mp-5bt-h have?

Author

Samuel Coleman

Published Mar 08, 2026

How many Watts Does the aquatic AV AQ-mp-5bt-h have?

The Aquatic AV AQ-MP-5BT-H offers a preamp output of 4V for front and rear and for dedicated subwoofer channels. It performs great with a high-rating amplifier. With 2-ohm speakers, it can generate up to 72 watts per channel.

Is the Aq-mp-5ubt-h a monochrome radio?

Looking for feedback I need to replace my radio and I found the Aquatic AV AQ-MP-5UBT-H but did not find many reviews. Click to expand… Hi Ginee13; I’m going to get the AQ-MP-5BT-H (with a monochrome display).

What kind of music can I play on my aquatic AV receiver?

With this receiver, the music is far clearer and louder in comparison to any traditional car audio unit. You can choose from 8 EQ presets – Pop, Rock, Flat, Classic, Vocal, Dance, User and Jazz.

How do you charge an aquatic AV radio?

One can simply connect the phone using the USB port to start charging it and insert it into the body of the radio and shut the front panel. This ensures the phone is secure and lets you listen to your favorite music from iPod or iPhone device or through Bluetooth connectivity.

When did aquatic AV AQ-mp-5bt-h come out?

It is a robust, high quality, durable and waterproof stereo designed to be an upgrade or replacement for Harley-Davidson models from 1998 to 2013. Lets get this warning out of the way now, this is a very in depth Aquatic AV AQ-MP-5BT-H Review so maybe you should grab a beer or pour a cup on coffee for this one!

Is the aquatic AV MP5 replacement radio good?

Well getting back to the unit itself: it is a bluetooth system that works great you can play any bluetooth devise and the sound is much better than the stock unit. The only reason I didn’t give it 5 stars is if you have an old Ipod that doesn’t have bluetooth it will only play you can’t skip songs or anything.

How many presets does AV AQ-mp-5bt-h have?

The AV AQ-MP-5BT-H comes with an integrated AM/FM tuner with preset, seek and manual tuning. It allows storing up to 12 AM and 18 FM presets making a total of 30 tuners presets. It is possible to choose between European or US tuning. The built-in 4ch amplifier is capable of powering up to 8 speakers or a combination of speakers and subwoofers.

What kind of amplifier does aquaticav use?

Album artwork artwork is available when paired via Bluetooth with Apple devices, using IAP (Information Apple Protocol) Bluetooth. Wired connections can also be made with stereo 3.5mm Jack or RCA inputs. Features an on-board amplifier, high-quality RCA phono pre-outs for connecting an external amplifier or powered subwoofer.